Slovenščina English (United Kingdom)

E-journal IBS Newsletter is devoted to Slovenian and foreign scientists, researchers, specialists, students and experts in the fields of international business, sustainable development, foreign languages and public administration. The most important part of IBS Newsletter is publishing of reviewed scientific, research, professional and popular articles that discuss themes like international business, sustainable development, organization, law, environmental economics and politics, marketing, research methods, management, corporate social responsibility and other topics.

List of issues
Search

IBS International Business School Ljubljana

All authors who would like to contribute to IBS Newsletter are invited to send their contributions to info@ibs.si.



2011 > Letnik 1, št. 2




Print E-mail

1 Uvod

Za poklice, ki so pretežno povezani s pisarniškim delom, pogosto menimo, da ne predstavljajo nobene nevarnosti za poškodbe in zelo majhno nevarnost za trajna obolenja, ki so povezana z delom.

Vendar vsako krajše ali daljše izpostavljanje nevarnim oziroma škodljivim dogodkom (ki imajo za posledico poškodbo, bolezen ali trajno obolenje) je povezano s tveganjem, ki je v teoriji varnosti in zdravja osrednji pojem in se mu posve?a velika pozornost. V vsak delovni proces sta vklju?ena ?lovek in stroj v prenesenem pomenu. Zato nastajajo tveganja zaradi tehnološko tehniških razlogov in zaradi ravnanja ?loveka. Tehnologija se razvija in postaja vedno bolj predvidljiva in zanesljiva. Pove?uje se avtomatiziran nadzor nad delom, vgrajuje se vedno ve?je število varnostnih in varovalnih sistemov, uvaja se robotizacija, itd. S tem se zmanjšuje tveganje zaradi delovnega procesa. Še vedno pa ostaja uganka, ki se imenuje ?lovek na delovnem mestu. V pisarniških prostorih je razmeroma malo tehni?nih naprav. ?e pa k ra?unalniku prištejemo še pohištvo, ki z dobro ali slabo izvedbo vpliva na zdravje zaposlenih, lahko tudi na takih delovnih mestih govorimo o vplivu tehnike na tveganja. Delovne naprave so najpogosteje v to okolje postavljene, integrirane in prilagojene delovnim okoljem in procesom dela (vsaj v ve?ini primerov je tako), ker so namenoma izdelane za tako uporabo. ?lovek pa prihaja v delovno okolje, preživi v tam nekaj ?asa in se vra?a v druga?na okolja.
O pogostosti in obsežnosti (velikosti posledic) nezgod, poškodb, zdravstvenih okvar kot posledic dela nam govori stopnja tveganje. Zgolj o stopnji govorimo zato, ker tveganja ni mogo?e izmeriti, predstavlja namre? latentno spremenljivko v kategoriji statisti?nih spremenljivk. Merimo jo lahko le z indikatorji, ki so obi?ajno merjeni v razli?nih enotah. Razli?ni avtorji vire tveganja iš?ejo z razli?nimi skupinami indikatorjev. Rudmo (Rudmo,1995) razdeli specifi?ne vire tveganja v tri skupine:


• povzro?itelji obi?ajnih nezgod,
• povzro?itelji velikih nezgod ali katastrof in
• ukrepi po nezgodah.


Povzro?itelji pove?ujejo stopnjo tveganja in ukrepi zmanjšujejo to stopnjo. Tveganje posameznika na delovnem mestu se zmanjšuje s pove?ano stopnjo stanja varnosti, ki je posledica ukrepov po nezgodah ali pa zaradi velike verjetnosti nezgod. Stanje varnosti pa se izraža z:


• zaš?itnimi ukrepi,
• varnostnimi navodili in
• vajo, treningom varnega dela.


Prva alineja predstavlja tehni?no tehnološko izboljševanje stanja varnosti (zmanjševanja tveganja), drugi dve pa posegata v izboljšave na individualni ravni ?loveka v delovnem okolju. Ti dve alineji imata velik vpliv na stanje varnosti na pisarniških delovnih mestih. Zato Henning (Henning et al., 2009) meni, da se odnos do varnosti odraža na individualni ravni z:


• varnostnimi predpisi,
• varnostnimi postopki in
• varnostno prakso.


Vse pa je povezano z odnosom zaposlenega do varnosti oziroma, kakor radi re?emo, z varnostno kulturo zaposlenega. Sodobna psihologija u?i (Henning et al., 2009), da je ravnanje ?loveka odvisno od »velikih pet osebnostnih lastnosti«: prijetnost (agreeableness), ki zajema sodelovanje (cooperation), empatijo (empathy) in nesebi?nost (selflessness); identifikacijo z drugimi (identification with others); usmerjenost navzven (extraversion) je iskanje užitka in trdnosti v socialnem stanju; nevroticizem (neuroticism) se izraža kot tesnoba (anxious), depresija (depressed) in negotovost (insecure); vestnost (conscientiousness) sestavlja zanesljivost in prizadevanje za dosego ciljev; odprtost za izkušnje (openness in experience). Raziskave (Konrad, 2011) so pokazale, da je teh pet temeljnih osebnostnih potez povezanih z delovno uspešnostjo na razli?nih podro?jih. Osebnostne lastnosti pa tudi usodno vplivajo na varno ravnanje ?loveka na delovnem mestu ali v doma?em okolju. Nepravilno (nevarno) ravnanje na delovnih mestih v pisarnah ima za posledico poleg kostno miši?nih obolenj in okvar vida najpogosteje trajno utrujenost in izgorelost kot posledica dolgotrajne izpostavljenosti stresnemu stanju na delovnem mestu. Stresni odziv (Kowalski, 1995) je normalna ?loveška lastnost. Stresorji, ki povzro?ajo stresni odziv imajo biogenetske (kofein, nikotin, ampfetamin, itd.) ali psihosocialne razloge (vplivi okolja). Okoljski razlogi so povezani z osebnim odzivom, osebno ob?utljivostjo, igranjem klju?ne vloge in neprimernimi odzivi. Rudmo (Rudmo, 1995) je iskal odvisnost stresa na delovnem mestu od stopnje ?asovne neodvisnosti (time independence) ter stopnje udeležbe in sodelovanja (participation and cooperation).

Stresno stanje in slabo po?utje na delovnem mestu pa po pri?akovanjih ni zgolj posledica delovnega okolja in vseh pritiskov, ki se pojavljajo na delovnem mestu. Ukrepi in zahteve na delovnem mestu vplivajo tudi na zasebno življenje zaposlenih in zato pri?akujemo, da stil zasebnega življenja vpliva tudi na stresno obremenjenost na delovnem mestu. Zato zbiranje podatkov o povezavah med po?utjem na delovnem mestu in možnostih usklajevanja življenja zunaj delovnega mesta postaja v Evropski skupnosti ustaljena praksa. Eurostat [8] izdaja letno publikacijo o življenju žensk in moških v Evropi, kjer je velik del publikacije posve?en podatkom o kvaliteti življenja na delovnem mestu in izven delovnega mesta. Statisti?ni urad RS je v drugem ?etrtletju obi?ajni anketi o aktivnem prebivalstvu dodal anketo o usklajevanju družinskega in poklicnega življenja. Rezultate je SURS objavil konec marca 2011 (http://www.stat.si/novica_prikazi.aspx?id=3821). Tudi slovenski inšpektorat za delo se je z IX. inšpektorsko konferenco z naslovom: »Kakovost življenja in psihosocialni dejavniki na delovnem mestu« vklju?il v prou?evanje psihosocialnih dejavnikov, ki niso zgolj posledica stanja na delovnem mestu (http://www.id.gov.si/si/o_inspektoratu/javne_objave/konference_irsd/#c17407).

Vse to nas je usmerilo na raziskovanje po?utja na delovnem mestu v povezavi z obnašanjem zunaj delovnega mesta. Iskali smo razloge za slabo po?utje, ki pa povzro?a poškodbe, obolelosti in odsotnost z delovnega mesta. Del tega smo na zelo majhnem vzorcu smo že raziskali, pred leti sem o tem poro?al na simpoziju v Portorožu (Šrekl, 2006), na konferenci o ergonomiji v Ljubljani (Šrekl & Gazvoda, 2006) in na mednarodni konferenci v ?akovcu (Šrekl & Gazvoda, 2006).

2 Vzorec

S pomo?jo študentov IBS smo zbrali vzorec 182 zaposlenih, ki je bil izbran povsem naklju?no med znanci in sodelavci študentov. Seveda to ne predstavlja reprezentativnega vzorca za aktivno populacijo v RS. Razmerje med ženskami in moškimi v vzorcu je bilo 64:36 (aktivno prebivalstvo v RS: 45,7% zaposlenih so ženske. Vir: SURS). Izobrazbena struktura je visoka, ve?ja kot je v povpre?ju v RS.

 slika_DG2s_mail

 Slika 1. Porazdelitev izobrazbe v vzorcu


Ob primerjavi vzor?nih vrednosti s populacijskimi (Vir: SURS) ugotavljamo, da vzorec ni reprezentativen, ker vsebuje porazdelitev izobrazbe, ki je mo?no pomaknjena v desno.


 valji

 Slika 2. Primerjava populacijske in vzor?ne porazdelitve stopnje izobrazbe.

 

Pri raziskavi smo se osredoto?ili na osrednja vprašanja, ki obravnavajo po?utje na delovnem mestu (load), življenjski stil zunaj delovnega mesta (life) in obremenitev na delovnem mestu (work).

Z anketo smo jih povprašali po po?utju na delovnem mestu (spremenljivka load), pri ?emer so vrednoteni od 1(ni?) do 5 (v celoti). Postavljena so bila naslednja vprašanja (load1 - load8):

load1: Ali se zjutraj po?utite iz?rpani ob misli, da boste morali v službi preživeti še en dan?
load2: Ali pri opravljanju svojega dela ne ?utite ve? zadovoljstva?
load3: Ali vas delo fizi?no, ?ustveno iz?rpava?
load4: Ali ?utite, da ste zaradi dela izgoreli?
load5: Ali se ob koncu delovnega ?asa po?utite popolnoma iz?rpani?
load7: Ali imate v prostem ?asu dovolj energije za družino in prijatelje?
load8: Ali doma razmišljate in razpravljate o težavah na delovnem mestu?

Indikatorji - odgovori na vprašanja load1-load8 pojasnjujejo prvo spremenljivko o po?utju na delovnem mestu. Rezultati kažejo na zelo zmerno obremenjenost po?utja na delovnem mestu.

    Tabela 1. Rezultati prvega dela ankete za spremenljivke load.

 

load1

load2

load3

load4

load5

load6

load7

load8

Povpre?je

2,31

2,08

2,208

2,688

2,26

2,49

3,57

2,41

mediana

redko

redko

redko

deloma

redko

redko

ve?inoma

redko

modus

redko

redko

redko

deloma

redko

redko

ve?inoma

redko

 

Vidimo, da je najpogostejši odgovor 2-redko, izjema je odgovor 7, kjer rezultat prav tako kaže na redko obremenjenost. 4. Odgovor se nagiba z vrednostmi bolj proti centru, ker je bolj splošno in abstraktno vprašanje. (Pojem izgorelosti verjetno ve?ina vprašanih ne pozna dovolj natan?no.)

Odgovori na naslednjo skupino vprašanj poskušajo pojasniti ravnanje anketirancev v prostem ?asu. Tu je vrednotenje odgovorov nekoliko bolj zapleteno.

life1: Kdaj se vrnete iz dopoldanske izmene? (odgovori so vrednoteni glede na uro od 14 do 18)
life2: Ali izkoriš?ate letni dopust za obnovo svojih mo?i? (odgovori so ocenjeni od 1 (ni?) do 5 (vedno)
life3: Koliko ?asa namenite dodatnemu izobraževanju? ( vrednosti od 0 do 4)
life4: Kakšna je vaša najpogostejša aktivnost izven delovnega ?asa? (oznake od 5 do 0)
life5: Koliko ?asa namenite športu? (vrednosti od 5 do 0)
life6: Koliko ?asa namenite svojim hobijem? (vrednosti od 5 do 0)


    Tabela 2. Rezultati drugega dela ankete za spremenljivke life.

 

life1

life 2

life 3

life 4

life 5

life 6

Povpre?je

14,44

3,66

1,98

2,25

2,12

2,13

mediana

16

ve?inoma

2 uri/teden

gospodinjstvo in otroci

2 krat/teden

2 krat/teden

modus

16

ve?inoma

1 uro/teden

gospodinjstvo in otroci

1 krat/teden

1 krat/teden

 

Odgovor 3 kaže, da je velik del anketirancev bilo žensk, kjer prevladuje ukvarjanje z gospodinjstvom in otroci. Znani so podatki, da ženske dvakrat ve? ?asa kot moški izven službe (4 ure) uporabijo za gospodinjska dela in ukvarjanje z otroci. Vidimo, da se najve? zaposlenih vra?a domov okoli 16 ure, izobražujejo se najpogosteje 1 uro na teden, športu in hobiju namenijo le po eno uro na teden.

Tretja skupina indikatorjev razjasnjuje spremenljivko work, ki meri pogoje dela na delovnem mestu.
work1: Kolikokrat ostajate v službi izven delovnega ?asa? (1- ve?krat do 4 - nikoli)
work2: Kakšni so po vaši oceni pogoji dela? (1- zelo slabi do 4 -zelo dobri)
work3: Ali redno opravljate preventivne zdravstvene preglede? (1- ne vem, 2-nikoli 3-ob?asno, 4-redno)
work4: Ali je vaše delo pogojeno s ?asom ali z normo? (1-vedno do 5-nikoli)
work5: Imate vpliv na organizacijo dela? (1-vedno do 5-nikoli)
work6: Kakšni so odnosi s sodelavci? 1-zelo slabi do 4-zelo dobri)

    Tabela 3. Rezultati tretjega dela ankete za spremenljivke work.

 

work 1

work 2

work 3

work 4

work 5

work 6

Povpre?je

2,519337

3,055249

3,254144

2,895604

3,060773

3,337017

mediana

enkrat mese?no

dobri

ob?asno

v?asih

v?asih

dobri

modus

enkrat mese?no

dobri

redno

pogosto

v?asih

dobri

 

Rezultati tretjega sklopa vprašanj kažejo na razmeroma dobre pogoje dela vsaj pri najpogostejših odgovorih, le ?etrti odgovor kaže na to, da je ?asovni pritisk na zaposlene pogost.

 

3 Metoda dela

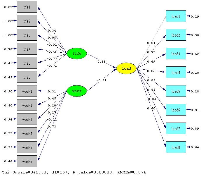
Spremenljivki life (življenjski stil) in work (pogoji dela) smo povezali s spremenljivko load (obremenjenost na delovnem mestu). Ra?unamo z ena?bami strukturnega modela s programom LISREL. Raziskujemo strukturni model, v katerem skušamo pojasniti, ali je po?utje na delovnem mestu odvisno samo od obremenitev na tem delovnem mestu, ali je odvisno tudi od dejavnosti zunaj delovnega mesta. Izdelali smo strukturni model z dvema neodvisnima latentnima spremenljivkama life in work, ki pojasnjujeta odvisno spremenljivko load. Izkazalo se je, da ima življenjski stil zelo šibek vpliv na obremenjenost na delovnem mestu. Obremenjenost pa je mo?no odvisna od pogojev dela. To vidimo na diagramu izra?unanega modela na sliki 1.

 shema

Slika 3. Strukturni model izra?unan z LISREL

 

4 Rezultati

Med delovnimi pogoji sta najpomembnejša razumevanje s sodelavci in ob?utek o pogojih dela. Za življenjski stil so najpomembnejše prosto?asne dejavnosti šport in hobiji. Stopnja obremenjenosti približno enako vpliva na vse merjeni dejavnike obremenjenosti, izjema je le koli?ina energije za družino in prijatelje (tu je povezava zelo šibka). Povezavo med latentnimi spremenljivkami strukturnega modela vidimo v kovarian?ni matriki (Tabela 4.)

Tabela 4. Kovarian?na matrika strukturnega modela

   

 load

 life

work

load

0.99

 

 

life 

0.31

1.00

 

work 

-0.84

-0.21

1.00

 

Spet je vidna mo?na povezava med delovnimi pogoji in obremenjenostjo na delovnem mestu.


?eprav se veliko govori o povezavi po?utja na delovnem mestu z življenjem izven delovnega mesta, naš model kaže, da ta hipoteza ne drži. Morda je to mo?no odvisno od strukture zaposlenih, izobrazbe, delovnih mest in podobno. V vzorcu je 74 anketirancev z visoko izobrazbo, ostali pa imajo višjo ali srednjo izobrazbo. Seveda pa jo to le del raziskave, celotna raziskava bo zajela tri skupine ljudi in primerjalno ugotavljala rezultate. Kljub vsemu pa za obremenjenost delavcev na delovnih mestih lahko iš?emo vzroke pred vsem na delovnih mestih in pogojih dela. ?e želimo spremeniti pritisk na delavca, potem to lahko doseže s svojimi ukrepi delodajalec, delno pa tudi delavci v krepitvi medsebojnih odnosov. Država pa lahko s predpisi, ki prepre?ujejo preveliki pritisk na zaposlene in z ustreznim nadzorom zmanjšujejo obremenjenost. Vprašanje ki ostaja: ali mora ve?jo tehni?no opremljenost delovnih mest spremljati tudi ve?ja stresna obremenjenost zaposlenih.

 

Literatura:

1. Henning,, J. B. et al. The influence of individual differences on organisational ettitudes. Safety Science, 2009, št. 47, str. 337-345.
2. Kowalski, K. M. A human component to consider in your emergency management plans: the critical incident stress factor. Safety Science, 1995, št. 20, str. 115-123.
3. Konrad, E. Varnost pri delu in osebnost. V: Varstvo pri delu, varstvo pred požari in medicina dela : dvodnevni posvet z mednarodno udeležbo, 2011, str. 1-5.
4. Mullen, J. Investigating factors that influence individual safety behavior at work. Jounal of Safety Reserch, 1995, št. 26, str. 275-285.
5. Rudmo, T. Perceived Risk, Safety Status, and Job Stress Among Injured and Noninjured Employees on Offshore Petroleum instalations. Jounal of Safety Reserch, 1995, štev. 26, str. 87-97.
6. Šrekl, J. Medsebojni vplivi mote?ih dejavnikov dela pri delavcih v trgovini. V: Varstvo pri delu, varstvo pred požari in medicina dela : dvodnevni posvet z mednarodno udeležbo, 2006, str. 1-9.
7. Šrekl, J. Gazvoda, T. M. Dejavniki spreminjanja dnevnega po?utja na delovnem mestu. V: Menadžment i sigurnost: 1. Znanstveno-stru?na konferencija s me?unarodnim sudjelovanjem, 2006, str. 1-14.
8. Šrekl, J. Gazvoda, T. M. Vpliv mote?ih dejavnikov na spreminjanje po?utja trgovinskih delavcev = Influence of disturbed factors on changing of feeling of salemans. V: Ergonomija: 1. mednarodna konferenca v Ljubljani, 2006, str.1-10.
9. The life of women and men in Europe, A statistical portrait, Eurostat, Luxemburg, 2008.
10. Usklajevanje družinskega in poklicnega življenja, Slovenija, 2. ?etrtletje 2010 - kon?ni podatki (citirano 15.5.2011). Dostopno na naslovu: http://www.stat.si/novica_prikazi.aspx?id=3821
11. Kakovost življenja in psihosocialni dejavniki na delovnem mestu: IX. inšpektorsko konferenco IRSD. (citirano 15.5.2011). Dostopno na naslovu: http://www.id.gov.si/si/o_inspektoratu/javne_objave/konference_irsd/#c17407