IBS Mednarodna poslovna šola Ljubljana
Vabimo vse, ki bi želeli prispevati v IBS poro?evalec, da se nam oglasijo s prispevki na info@ibs.si.
2012 > Letnik 2, št. 4
|
|
|
Povzetek V ?lanku je obravnavan pojem vljudnosti, kot sta ga prikazala Brownova in Levinson.
Glavni cilj je ugotoviti, ?e gre za jezikovno univerzalijo ali pa samo za metaforo za opisovanje dolo?enih govornih pojavov. ?eprav se zdi, da je pojem vljudnosti zaradi šibke vsebinske dolo?enosti bliže ideološkemu kot znanstvenemu pojmu, mu vendarle ni odvzeti vse pojasnjevalne vrednosti. Potrebno ga je jemati kot tisto pragmati?no vrednost, ki nastane v interakciji oblike in vsebine izreka ter okoliš?in izrekanja, pri ?emer so okoliš?ine razumljene širše (jezikovno-kulturne okoliš?ine) in ožje (neposredni govorni položaj). Najve?ja vrednost njunega dela v tem, da jezikovno ozaveš?ata uporabnike (katerega koli) jezika, ki tako (tudi) s pomo?jo njunih strategij morejo zavestneje in bolj premišljeno oblikovati lastna govorna dejanja.
Klju?ne besede: vljudnost, jezikovne univerzalije, teorija govornih dejanj, konverzacijske maksime
Abstract The topic of this article is politeness as described in the model of Brown and Levinson. Our main purpose is to find out if their concept is a language usage universal or a metaphor for describing utterances. It may seem that politeness is closer to an ideological rather than scientific term, despite the fact that it is quite obvious that it has some explanatory value. It has been found that the pragmatic value of politeness lies in the fact that it one can describe utterances with which persons choose to express themselves in quite unrelated laguages and cultures.
UVOD
Namen tega zapisa je pregledati pojem vljudnosti (uglajenosti, olikanosti, dostojnosti, izbranosti) kot ga prikažeta Brownova in Levinson v svoji knjigi in ugotoviti, v kolikšni meri je pojem jezikovna univerzalija in v kolikšni meri morda le ideološka metafora za opisovanje jezikovnih pojavov. Brownova in Levinson menita, da je vljudnost pomemben dejavnik pri oblikovanju družbenega reda in predpogoj za sodelovanje med ljudmi. Svoj model opirata na Griceovo teorijo konverzacijskih maksim (Grice, 1975: 41-58) oziroma diskurzivnih zakonitosti (Ducrot, 1988: 92-113) oziroma sporazumevalnih zakonov (Gnamuš, 1991: 143-148). Gre za štiri osnovne maksime: maksimo kakovosti, po kateri mora govorec izrekati resnico, maksimo koli?ine, po kateri mora govorec podati primerno koli?ino informacij, maksimo relevantnosti, po kateri mora govorec svoj prispevek oblikovati glede na cilj komunikacije in na?elo na?ina, ki zahteva jasnost in enopomenskost izraženega. Ni? manj pomembna ni Austinova in kasneje Searlova teorija govornih dejanj, kjer ima govorno dejanje tri komponente: lokucijo (dejanje govorjenja), ilokucijo (govor?evo hotenje, namera) in perlokucijo (u?inek na delovanje, mišljenje, ?ustva naslovnika). RAZISKOVALNI OKVIR BROWNOVE IN LEVINSONA
Sklicujo? se na družbeno naravo jezika menita, da vljudnost predvideva možno agresivnost, jo skuša razoroževati in s tem omogo?a komunikacijo med potencialno agresivnima udeležencema. Osnovni pojem modela, ki sta ga zasnovala je obraz. Gre za neke vrste ugled, videz, ki ga daje oseba navzven, mnenje, ki ga ima sama o sebi in drugi o njej. Vsebina obraza je v razli?nih družbenih okoljih/kulturah razli?na, vedenje o obstoju obraza pa je skupno vsem ?lanom neke družbe. Lastnik obraza je nekakšna vzor?na oseba, ki teko?e govori jezik, je racionalen (izbira dolo?ena sredstva za dosego svojih ciljev) in ima predvsem dve želji:
Ker lahko svojim potrebam posameznik zadosti samo s pomo?jo dejanj (govornih ali drugih: darila, geste, ton, mimika...) nekoga drugega, je v skupnem interesu dveh oseb, da si želita obvarovati/ohraniti obraz. Obstajajo dejanja, ki sama po sebi ogrožajo obraz, t.i. dejanja ogrožanja obraza (DOO; angl. FTA - face threatening acts):
Resnost nekega dejanja je odvisna od treh faktorjev:
Govorec pri DOO ho?e namre? sporo?iti vsebino nekega DOO; biti u?inkovit in morda delovati kar najhitreje ter obvarovati/obdržati obraz naslovnika.
Na razpolago ima naslednje strategije:
Brownova in Levinson zapišeta, da njun model temelji na teoriji govornih dejanj, ki raziskovalca prisili k analizi, ki izhaja iz stavka, in je usmerjena h govorcu, ter da so podatki zaradi svoje kompleksnosti takšni, da zmeraj ne omogo?ajo zadovoljive natan?nosti modela. Obenem dodajata, da sta podcenila vlogo tretje osebe, ki more prav tako vplivati na komunikacijo. Pritrjujeta Griceu, ki pravi, da je tisto, kar je izre?eno le redko tudi tisto, kar je v resnici mišljeno ter menita, da bi moralo biti iskanje univerzalij v jezikovni rabi glavni cilj jezikovnih raziskav. Vprašanje, kako je razumljena vljudnost v razli?nih kulturah, je osnovni in glavni cilj njune raziskave; zato primerjata dva nesorodna jezika: angleš?ino in tzelat, jezik majev, ki ga govorijo v skupnosti tenejapa v Chiapasu, v Mehiki.
Poglejmo si prednosti posameznih strategij:
1. Prednosti nedvoumnega/jasnega izražanja:
2. Prednost naravnost povedanega
3. Prednosti spoštljivega izražanja:
4. Prednosti dvoumnega/prikritega izražanja:
V tretjem poglavju svoje knjige se avtorja lotita oblik vljudnostnih strategij, ki so na razpolago v nekem jeziku. Na samem za?etku povesta, da seveda spoštljivost ni zmeraj izražena besedno; izraziti jo je mo? tudi z zunajjezikovnimi sredstvi (mimika, darila...). V situacijah, v katerih je najpomembneje biti u?inkovit, in je to jasno obema, tvorcu in sprejemniku, spoštljivosti ni potrebno izraziti: Na pomo?! Pozor! Ne pozabi na nas! Ne bodi žalostna. Dobro se imej.
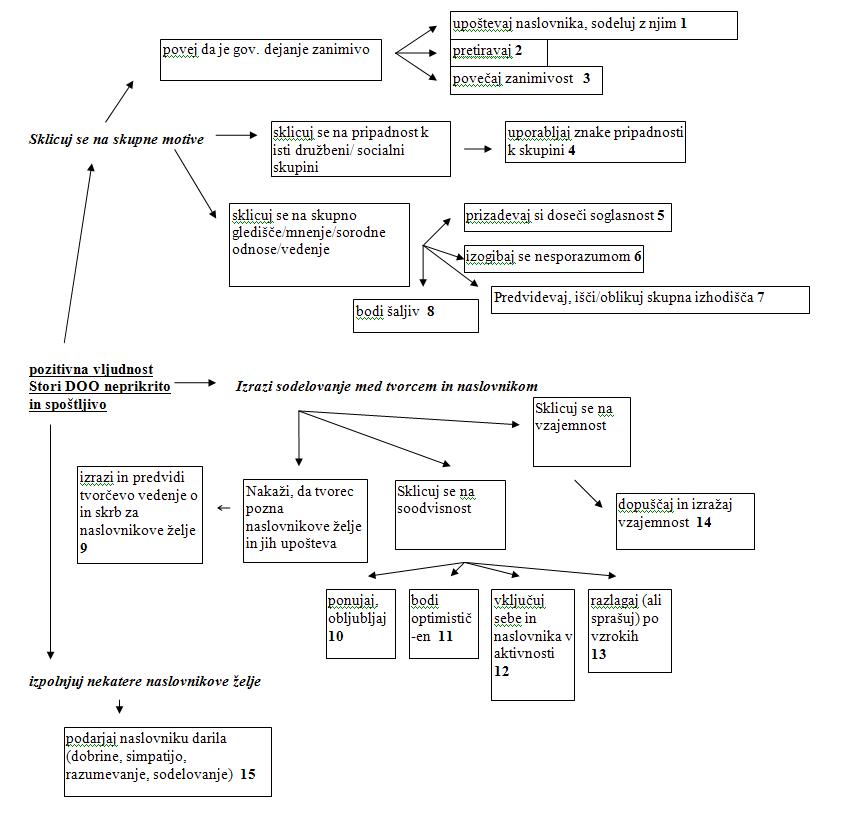
2.1 POZITIVNA VLJUDNOST
Pozitivna vljudnost je usmerjena k naslovnikovemu pozitivnemu obrazu, torej k temu, da bi bil priznan, razumljen, ob?udovan. Poglejmo si grafi?ni prikaz možnih strategij:
Slika 1: Grafi?ni prikaz strategij pozitivne vljudnosti
Primeri:
Ad.1: Kako lepa vaza! Kje pa si jo kupila? Ad.2: Naravnost ?udovit vrt imaš! Ad.3: Šel sem po Maistrovi, in kaj misliš koga sem videl? Bojana! Še nikoli nisem na meji videl takšne gne?e! Ad.4: Mi pomagaš nesti torbo, srce. A imaš kaj cvenka? Ad.5: A: Odšel je v Ljubljano. B: V Ljubljano?! Ad.6: A: A me slišiš? B: No ja. Komaj. Pravzaprav je kar lepo biti tukaj. Ad.7: Ja, to pa? mora boleti, vem. A ni danes en lep dan. No, glede na to, da se že tako dolgo poznava, a mi ne bi... Ad.8: Kaj ko bi mi posodil ta kup starega železa? ('novega beemveja') Ad.9: Vem, da ne maraš zabav, ampak kaj tokrat vendarle ne bi mogel priti? Ad. 10: Se bom oglasil naslednji teden. Ad. 11: Gotovo mi boš naslednji teden posodil avto. Samo za trenutek bi si izposodil vaše pisalo.
Ad. 12: Pa poskusiva nalogo rešiti skupaj. Pa si malo odpo?ijmo. Ad. 13: Zakaj pa ne bi šli ven? Ad. 14: Pomil bom posodi, ?e mi ti napišeš spis. Ad. 15: Popolnoma te razumem.
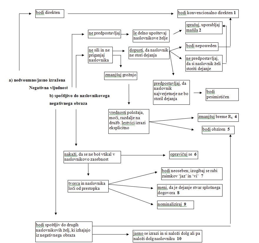
NEGATIVNA VLJUDNOST
Negativna vljudnost je usmerjena k naslovnikovemu negativnemu obrazu: njegovi želji, da svobodno odlo?a o svojih dejanjih. ?e je za pozitivno vljudnost zna?ilen humoren in prijateljski odnos med sogovornikoma, je za negativno vljudnost zna?ilen spoštljiv odnos med govorcem in naslovnikom. Brownova in Levinson menita, da je prav negativna vljudnost tista, ki je zna?ilna za zahodne kulture. Grafi?ni prikaz možnih strategij je prikazan spodaj.
Slika 2: Grafi?ni prikaz strategij negativne vljudnosti
Primeri:
Ad.1: Te lahko prosim za sol? Bi mi hoteli poslati tale pisma? Ad.2: A mi napraviš uslugo? Po pravici ti povem, da tega res ne vem. Pogrešaš ga, kaj? ?e mi dovolite, bi po?asi za?eli. Kot oba prav dobro veva,... Rekel bi,... Mimogrede, a si kupila ?asopis? Ad.3: A bi mi lahko pomagal? Ad.4: Vprašati sem vas želel, ?e bi mi posodili malo soli. Ad.5: Ja, prosim. Prav imate, gospod. Ni? posebnega ni, ampak la?ni vendarle ne boste ostali. Kakor želite. Ad.6: Zagotovo ste zelo zaposleni, toda... Za strašansko veliko uslugo bi vas rad zaprosil:... Ne bi vas rad motil, ampak... Nerad vas motim, toda... Oprostite, prosim,... Ad.7: Dobro bi bilo, ?e bi... Izgleda, da... Juha je na mizi. Ugotovljeno je bilo, da... Od vas se pri?akuje, da ste na delovnem mestu to?no ob sedmih. Naj bo. Ne moremo prevzeti odgovornosti za... Ad.8: Peter, dobro veš, da ne hodimo ?ez cesto pri rde?i lu?i. Ad.9: V veselje nam je obvestiti vas, da ste sprejeti v službo. Ad.10: Nikoli ti ne bom mogel popla?ati, ?e mi napraviš to uslugo. Z veseljem ti bom pomagal.
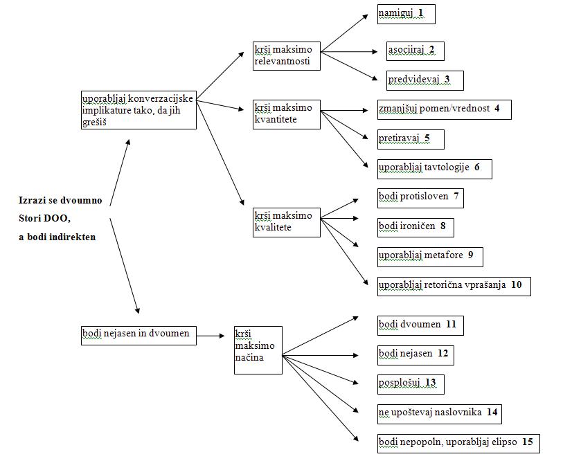
DVOUMNO/PRIKRITO IZRAŽANJE VLJUDNOSTI
Govorno dejanje je izraženo prikrito/dvoumno, kadar mu ni mogo?e pripisati ene same komunikacijske namere. Naslovniku je prepuš?eno, da se odlo?i, kako si bo razložil neko govorno dejanje.
Grafi?ni prikaz možnih strategij:
Tabela 3: Grafi?ni prikaz strategij prikritega/dvoumnega izražanja
Primeri:
Ad.1: Kakšna vro?ina. ('A greva na pija?o?') Ad.2: Ne stanujem dale? vstran. ('A greš z mano?') A greš jutri na trg? ('Bi me vzel zraven?') Ad.3: Verjetno je Peter spet v kopalnici, kaj? Nisem jaz tega napravil. Ad.4: Saj ni slabo. ('Sploh ni dobro.') Malo strah pa me je bilo. Ad.5: Sto nas je bilo na zabavi. Tridesetkrat sem te poklical, pa te ni bilo doma. Ti pa? nikoli ne pomiješ posode. Ad.6: Vojna je pa? vojna. Ad.7: A: A ti je žal? B: No ja, da in ne. Zdaj ga vidiš, zdaj ga ne vidiš. Ad.8: Peter je pravi genij. ('Bedak.') Lep okoliš, kaj? (Mariborsko Melje.) ?udovito vreme! ('Dežuje že ves dan.') Ad.9: Plava kot riba. Ad.10: Kako pa bi to naj vedel jaz? Kolikokrat ti bom moral še razložiti? Kaj naj še re?em? Ad.11: Za svoja leta je kar dober. Ad.12: Izgleda, da smo malo pregloboko pogledali v kozarec. Grem, saj-veš-kam. (Na WC.) Ad.13: Zreli ljudje bi to sami morali vedeti. Ad.14: Mi daš škarje? (Re?eno nekomu, ki je od škarij bolj oddaljen kot nekdo drug.) Ad.15: Oprosti, nisem vedel, da...
ZAKLJU?EK
Pregled vljudnostnih strategij, ki sta jih izdelala Brownova in Levinson pokaže, da je mogo?e rabo strategij vsaj delno prenesti tudi v slovenski jezik. ?eprav se zdi, da je pojem vljudnosti zaradi šibke vsebinske dolo?enosti bliže ideološkemu kot znanstvenemu pojmu, mu vendarle ni odvzeti vse vrednosti. Potrebno ga je jemati kot tisto pragmati?no vrednost, ki nastane v interakciji oblike in vsebine izreka ter okoliš?in izrekanja, pri ?emer so okoliš?ine razumljene širše (jezikovno-kulturne okoliš?ine) in ožje (neposredni govorni položaj).
Vprašanja, ki se pojavljajo v zvezi z vljudnostjo so raznolika:
Izhajati je potrebno iz dejstva, da jezika med rabo ne usmerjajo pravila, temve? na?ela, izbira na?el pa ni deterministi?na, temve? verjetnostna, ter da se moramo v govorni interakciji potruditi, da je v sporo?ilu doseženo ravnovesje med prisilo in umsko obremenitvijo, ki je potrebna za dekodiranje sporo?enega pomena.
Brownova in Levinson nam ponujata skupno štirideset strategij, pri ?emer tudi povesta, da v dolo?enih situacijah lahko pride tudi do t.i. mešanih tvorb; število strategij bi tako lahko pove?ali še za kakšno, ?e bi hoteli zaobjeti vse, kar v jeziku dejansko po?nemo - zato avtorja poudarjata, da so njune strategije odprt nabor postopkov za tvorjenje sporo?il. Njuna raziskovalna dejavnost izvira iz tistega dela jezikoslovnih naporov, ki si želijo poiskati v jeziku univerzalije, kar je s stališ?a uporabnikov morda le nekoliko boljše, kot ?e bi se lotevala podrobnosti. V okviru svoje raziskave omenjata tudi napore raziskovalcev, ki se ukvarjajo z jezikovno rabo eti?nih manjšin, tistih, ki se u?ijo tujih jezikov in otrok, ki se na vljudnostne strategije šele navajajo.
Izkazalo se je, da je najve?ja vrednost njunega dela v tem, da jezikovno ozaveš?ata uporabnike (katerega koli) jezika, ki tako (tudi) s pomo?jo njunih strategij morejo zavestneje in bolj premišljeno oblikovati lastna govorna dejanja. Odkrivanje na?el jezikovne rabe pa nam v veliki meri pomaga odkrivati tudi na?ela, ki delujejo znotraj posameznih družbenih skupin in razgalja odnose med ljudmi v jezikovni interakciji.
LITERATURA
Brown, P. in Levinson, S.C. 1992 (1978). Politeness. Some Universals in Language Usage. Studies in Interactional Linguistics 4, urednik John J. Gumperz. Cambridge: Cambridge University Press. Cambridge International Dictionary of English. 1995. urednik Paul Procter /et.al./. Cambridge: Cambridge University Press. Cherry, R.D. Politeness in Written Persuasion. Journal of Pragmatics 12: 63-81. North Holland. Crystal, David. 1985. Enciklopedijski re?nik moderne lingvistike. prevajalca Ivan Klajn in Boris Hlebec. Beograd: Nolit. de Beaugrande, Robert Alain in Dressler. 1992. Uvod v besediloslovje. Ljubljana: Park. Ducrot, Oswald. 1988. Izrekanje in izre?eno. Ljubljana: Studia humanitatis. Grad-Škerlj-Vitorovi?. 1978. Veliki angleško-slovenski slovar. Ljubljana: DZS. Grice, H. Paul. 1975. Logic and conversation. Syntax and Semantics 3: Speech Acts. New York: P. Cole and J. Morgan Academic Press, str. 41-58. Grice, H. Paul. 1981 Pressuposition and conversational implicature. Radical Pragmatics. New York: P. Cole, Academic Press, str. 183-189. Hornby, A.S. 1994. Oxford Advanced Learner's Dictionary of Current English. 4th edition. Oxford: Oxford University Press. Kunst Gnamuš, Olga. Problemi pragmati?ne interpretacije besedila. Anthropos 1-2/86: 106-113. Kunst Gnamuš, Olga. 1991. Sporazumevanje med željo, resnico in u?inkom. Ljubljana: Slovensko društvo raziskovalcev šolskega polja. Kunst Gnamuš, Olga. 1992. Vljudnost in posrednost pri izrekanju zahtev. Jezik in slovstvo. 1-2/91-92: 9-21. Levinson, S. C. 1983. Pragmatics. Cambridge: Cambridge University Press. Wilson, D. in Sperber, D. 1986. Inference and implicature. Meaning and Interpretation. urednik Travis, C. Oxford: Basil Blackwell, str. 45-77. |





